W3School TIY Editor
W3School 在线教程
改变方向
暗黑模式
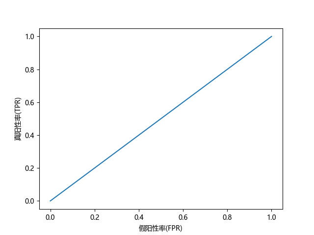
# 这三行代码使编译器能够绘图: import sys import matplotlib matplotlib.use('Agg') import numpy as np import matplotlib.pyplot as plt from sklearn.metrics import accuracy_score, confusion_matrix, roc_auc_score, roc_curve n = 10000 ratio = 0.95 n_0 = int((1-ratio) * n) # 少数类样本数 n_1 = int(ratio * n) # 多数类样本数 y = np.array([0] * n_0 + [1] * n_1) # 真实标签 # 从总是预测多数类的假设模型中获取的概率值: y_proba = np.array([1]*n) # 全部预测为类别 1 的概率 y_pred = y_proba > 0.5 # 预测结果(全部为 True) def plot_roc_curve(true_y, y_prob): """ 根据预测概率绘制ROC曲线 """ fpr, tpr, thresholds = roc_curve(true_y, y_prob) plt.plot(fpr, tpr) plt.xlabel('假阳性率(FPR)') plt.ylabel('真阳性率(TPR)') # 绘制 ROC 曲线并计算 AUC 分数: plot_roc_curve(y, y_proba) print(f'模型1 AUC分数: {roc_auc_score(y, y_proba)}') # 这两行代码使编译器能够输出图形: plt.savefig(sys.stdout.buffer) sys.stdout.flush()